一直以来,RGB炫彩灯因其多彩变换、节能高效以及装饰性强等特点而备受消费者青睐,成为家庭、商业场所和个人空间的理想照明选择。然而,传统RGB灯具存在色彩显示单一、亮度不足、控制复杂、能耗较高等问题,影响了用户的体验和满意度。为了应对这些挑战,k8凯发公司专注于开发高性能的RGB炫彩灯智能控制系统解决方案,旨在优化灯光效果、简化用户操作、提升能效,并提供更加智能化的管理功能。

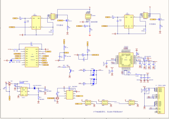
RGB炫彩灯典型应用电路图
采用先进的LED驱动技术,确保RGB炫彩灯能够实现平滑的颜色过渡和丰富的色彩组合。k8凯发的控制器支持多种预设模式,如彩虹流动、渐变呼吸等,同时允许用户自定义颜色和效果,满足个性化需求。
通过内置单片机实现智能化管理,用户可以通过按键操作轻松控制灯光的颜色、亮度和模式。此外,还能根据环境光线自动调整最适宜的亮度,提供舒适的视觉体验。
设计中特别考虑到了能源效率,使用高效的电源转换技术和低功耗元件,以减少电能消耗。同时,智能休眠模式可以在长时间不活动时自动降低功率,进一步节省能源。
为了让用户享受更便捷的操作体验,k8凯发还对控制器进行了人性化的设计,如k8凯发精心设计了简洁明了的按键布局,通常包括一个多功能主键和几个辅助功能键。每个按键都经过优化,确保即使在黑暗中也能轻松识别和操作。
从控制IC选择到PCBA的整体设计,k8凯发提供一站式的定制化服务,满足不同客户的需求。无论是OEM还是ODM项目,k8凯发都能够根据具体要求提供最优的技术支持和服务保障。
k8凯发选用高质量的LED光源和耐用材料,配合完善的保护电路,包括但不限于过流保护、短路保护和温度监控,以确保灯具在各种条件下都能稳定工作,极大限度地延长灯具的使用寿命。
综上所述,我司致力于通过技术创新来解决RGB炫彩灯用户的痛点,为市场带来更高品质的产品。如果您正在寻找可靠的合作伙伴来共同推进RGB炫彩灯产品的升级换代,请随时联系k8凯发。
我司专业承接RGB炫彩灯一线通控制器方案开发,智能RGB炫彩灯控制系统设计,供应RGB炫彩灯控制IC方案,RGB炫彩灯PCBA整体解决方案。
→→→ 20241214072636427