简述:

TX4225是一款18V同步Boost转换器,内置栅极驱动器,可断开负载。

TX4225集成了两个低导通功率FET: 一个7mΩ的开关FET和一个7mΩ的整流FET。

TX4225使用自适应恒定关断时间峰值电流模式控制。

TX4225的内部功能有助于提高轻载效率。当输出电流低时, TX4225将进入DCM模式。

TX4225包括可配置功能,包括可编程逐周期电流限制和 可编程开关频率功能。

关断时, TX4225可以将输出与输入端隔离。 一旦输出短路,它将进入打cup模式以降低热应力,

并在短路条件解除后自动恢复。

TX4225还具有OVP和热保护功能,可避免故障操作。

TX4225采用3.0mm x 3.5mm的13引脚VQFN封装,具有增 强的散热性能。

 

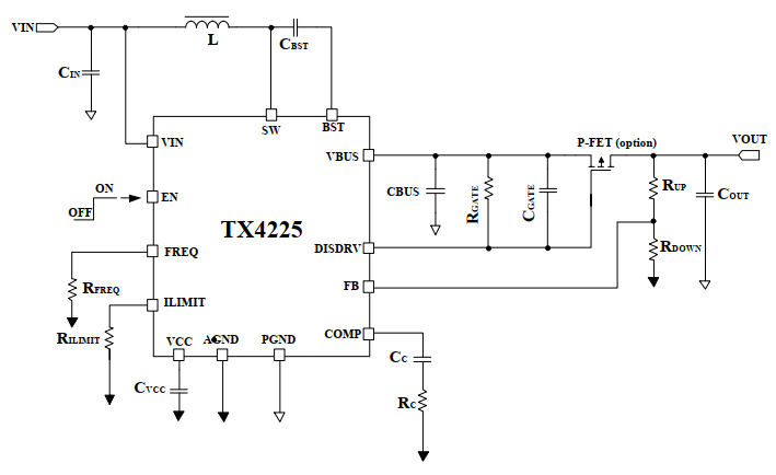
典型应用:

image.png

封装:

image.png

 

输入电压 :2.7V - 18V

输出电压 :4.5V - 18V

输出电流 :2A

静态电流 :

开关频率:2.2MHz

驱动方式:内置MOS

整流方式:异步整流

封装:QFN13-FC     3 * 3.5